
11月20日,财政部发布《关于提前下达2018年县级基本财力保障机制奖补资金的通知》拿出1567.23亿奖补资金
这笔钱怎么发?
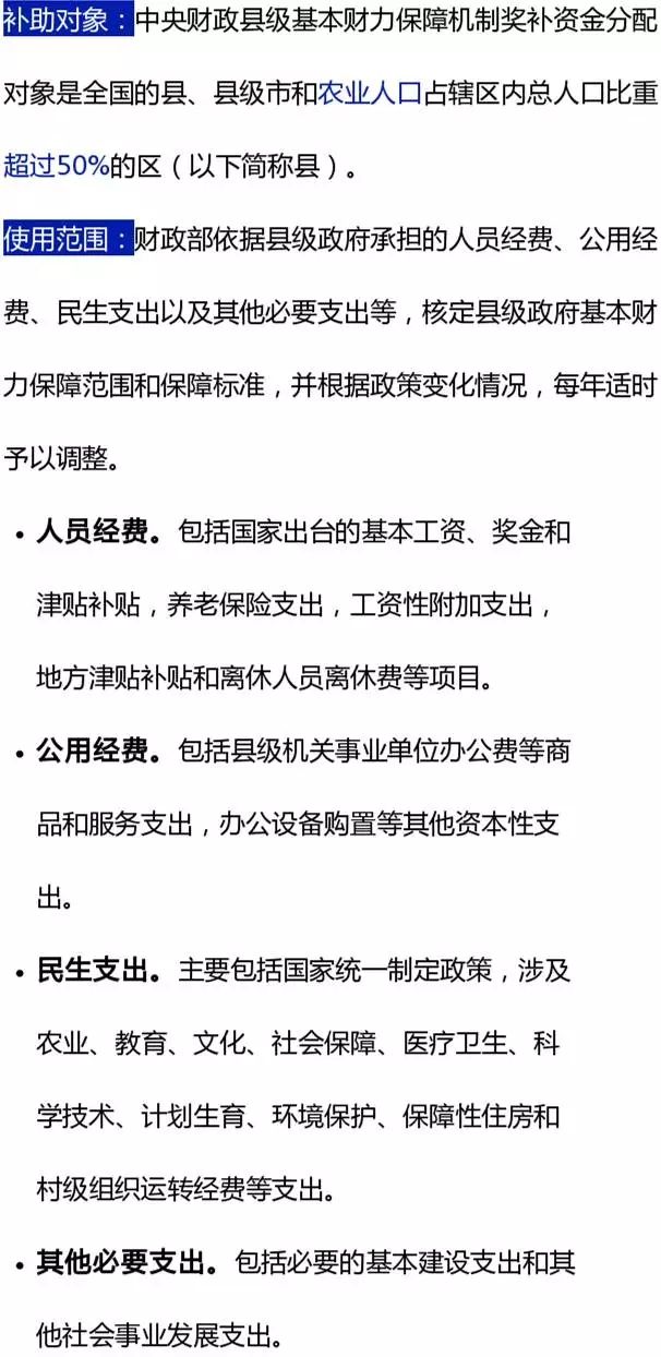
发给哪些县?
怎么使用?
谁来管?
先来了解什么是县级基本财力保障机制奖补资金
县级基本财力保障机制奖补资金是啥?
中央财政设立,主要用于支持县级政府弥补减收增支财力缺口,奖励地方改善财力均衡度、加强财政管理提高管理绩效的一般性转移支付资金。

奖补资金发给谁?
奖补资金怎么分配?
资金使用谁来管?
省、市级财政部门要建立县级财政运行监控体系。
每年2月底前,省级财政部门向财政部报送上年工作总结,包括本地区县级基本财力保障机制工作进展情况、减收增支额弥补情况、县级基本财力水平提高和均衡度变化情况等内容。
⭐版权属于原作者,如有侵权请联系我们删除

我要评论