
一、赛事基本信息
1.比赛日期:2018年6月10日(星期日)
2.比赛项目:马拉松(42.195公里)
半程马拉松(21.0975公里)
迷你马拉松(约5公里)
3.参赛规模:40000人
4.出发时间:7:30
5.比赛路线:同2017年比赛路线(比赛路线已获国际丈量证书)(详见竞赛规程)

1.马拉松项目年龄限20岁以上(1998年当年出生);
2.半程马拉松项目年龄限16岁以上(2002年当年出生);
3.迷你马拉松年龄不限。15岁以下儿童持户口簿必须与父母(或至少一位家长)共同报名参加。家长须持身份证(护照、军官证)等有效证件报名。
4.报名注意事项:18岁以下未成年人在其监护人或法定代理人签署参赛免责声明后,方可报名参加比赛。
马拉松比赛是一项高强度长距离的竞技运动,也是一项高风险的竞技项目,对参赛者身体状况有较高的要求,参赛者应身体健康,有经常性参加跑步锻炼或训练的基础。参赛者可根据自己的身体状况和能力,选择马拉松、半程马拉松、迷你马拉松其中的一个项目报名参赛。

以下疾病患者不宜参加比赛:
1.先天性心脏病和风湿性心脏病患者;
2.高血压和脑血管疾病患者;
3.心肌炎和其它心脏病患者;
4.冠状动脉病患者和严重心律不齐者;
5.血糖过高或过低的糖尿病患者;
6.比赛日前两周以内患过感冒者;
7.怀孕的妇女;
8.其他不适合运动的疾病患者。

1.马拉松限报10000人、半程马拉松限报8000人、迷你马拉松限报22000人,赛事总规模40000人。
2.马拉松、半程马拉松及迷你马拉松报名
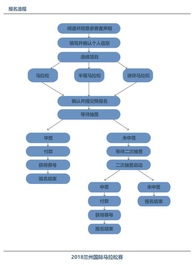
(1)网上预报名:2018年3月16日10:00至3月25日15:00马拉松、半程马拉松及迷你马拉松开始预报名。选手登录兰州马拉松官方网站(http://www.lzmarathon.com)填写报名信息并提交(马拉松、半程马拉松及迷你马拉松均不接受团体报名)。
(2)兰州国际马拉松选手报名分为抽签、中签缴费两个阶段。选手完成预报名操作后,既有机会参加抽签。中签选手在规定时间内缴交报名费后报名成功。中签名额仅限本人参赛,不允许转让。未中签选手无需缴交任何费用。
(3)审核、抽签: 3月26日-4月中旬进行审核、抽签(国家法定节假日内审核机构暂停审核工作)。
审核内容:1.是否有公安机关不良记录; 2.是否被国际田联、中国田协、组委会禁赛或进入黑名单; 3.虚假年龄、虚假身份报名; 4.抽选报名人员的紧急联系人,确定是否支持参赛; 5. 审核后,进行抽签。
(4)公布抽签结果:4月中旬
抽签结果将以短信方式通知报名选手或在兰马官网进行查询。中签选手请在4日内缴交报名费,具体时间以届时公布信息为准。如未在规定时间内缴交费用,则视作弃权,弃权后不得补交报名费。
(5)如出现中签选手未在规定时间内缴交报名费,则将空出名额进行二次抽签,具体时间以届时公布信息为准,二次抽签中签选手缴费时间为3天,如仍有未缴费名额,则不再进行抽签或其他候补。

4.所有项目一经报名成功,不可更改参赛项目。放弃比赛的,报名费不予退还。
5.国内报名(不含港澳台地区)均使用二代本人身份证,军人可使用军官证或士兵证。
(四)组委会邀请的外籍优秀运动员,按中国田径协会《关于邀请外籍优秀运动员参加中国境内马拉松赛事的管理规定》执行。
(五)参赛个人和参赛队交通、食宿、保险等费用自理
(六)中国田径协会注册运动员须持注册卡参加比赛。
(七)报名收费标准:
1.国外参赛者:每人350元人民币。
2.国内(包括港、澳、台地区)参赛者:马拉松每人100元/人民币,半程马拉松每人80元/人民币、迷你马拉松(个人、团体)每人60元/人民币。
(八)支付方式
通过报名平台支付宝、微信支付

三、马拉松项目参赛、报名资格要求
参加马拉松的选手须有参加过半程马拉松(21.0975公里)以上的完赛经历。
1.绿色通道:
符合以下条件的选手在线填写报名信息后,无须参加抽签,将直接获得参赛资格。具体名单将与抽签结果同时在兰马官网公布。
(1)组委会特邀运动员及专业运动员;
(2)参加2011-2017年任何一届兰马,马拉松完赛成绩达到以下要求的,男子3:30:00(含)以内、女子4:00:00(含)以内的选手;
(3)获得兰州国际马拉松终身号码的选手;
(4)2015年-2017年连续参加3届兰州国际马拉松赛马拉松项目并完赛的选手,或2011年-2017年累计参加过5届兰州国际马拉松赛马拉松项目并完赛的选手;
(5)2017年1月1日-2017年12月31日内,参加过与中国田径协会共办的A类赛事,马拉松完赛成绩达到以下要求的选手,男子3:00:00(含)以内,女子3:30:00(含)以内。
(6)累计参加3场“2017健康中国马拉松系列赛”的选手;
(7)累计参加过2场“2017甜蜜跑全国女子半程马拉松锦标赛”的选手。
2.普通选手:
参加过全程马拉松项目,并在6小时内完赛的选手。参加半程马拉松项目并在3小时内完赛的选手。采取随机抽签的方式确定参赛资格。

四、半程马拉松项目参赛报名资格要求
参加半程马拉松的选手须有参加过半程马拉(21.0975公里)的完赛经历。或有10公里以上参赛经历及坚持长期跑步锻炼者。
1.绿色通道
参加2017兰州国际马拉松赛半程马拉松项目并完赛的选手免抽签。
2.普通选手:
普通选手采取随机抽签的方式确定参赛资格。
*特别说明:线上马拉松成绩无效。

五、迷你马拉松参赛、报名要求
参加迷你马拉松的选手须有坚持长期跑步锻炼习惯。
六、组委会将对报名者资质进行审核,审核通过将以短信形式进行通知;
七、报名流程:
1.马拉松、半程马拉松及迷你马拉松个人报名者可通过兰州马拉松官方网站报名系统进行报名,不接受团体报名。
2.报名期间,所有报名者须阅读并同意《参赛声明》、《报名须知》、《风险提示》后按要求如实填写所有报名信息并提交,报名费用支付成功后,即完成相应报名流程。待报名工作截止后,选手可根据赛事官方公告相关说明登录兰州马拉松官方网站查询参赛号码,下载打印《报名确认函》,查询竞赛物品领取流程及相关要求。
3.在中国田径协会注册运动员需通过中国田协官网报名。

八、重要说明事项
1.2018兰州国际马拉松赛选手报名分为预报名和中签缴费两个阶段。选手完成预报名操作后,既有机会参加抽签。中签选手在规定时间内缴交报名费后报名成功。中签名额仅限本人参赛,不允许转让。未中签选手无需缴交任何费用。
2.请选手认真如实填写个人信息,组委会将对信息的真实性进行核实,一旦发现有虚报行为,则取消其2018兰州国际马拉松赛参赛资格。
3.选手比赛沿途如有不文明行为(如随地便溺,乱丢垃圾等),组委会将取消其兰州国际马拉松赛参赛资格,并报请中国田协追加处罚。
九、报名中心电话:0931-8456217(工作时间:法定工作日9:00-17:30)

我要评论