
2018兰州国际马拉松赛6月10日开跑
3月16日开始网络报名工作
赛事期间举办八大配套活动
2月1日,兰州国际马拉松赛组委会召开新闻发布会,2018兰州国际马拉松赛将于6月10日7:30在甘肃国际会展中心开赛。赛事预报名工作将于3月16日展开。本届兰州国际马拉松以“美好生活从跑步开始”作为赛事主题,表达了品牌的人文内涵,以及兰州群众对马拉松的热爱。作为西部地区领军的马拉松赛事,第八届兰州国际马拉松赛收获国际田联金标赛事、中国田协金牌赛事双料奖项,即将站在崭新的起点上、迈入崭新的发展阶段。
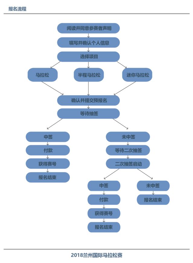
所有项目采用预报名后抽签形式
据介绍,“兰州银行杯”2018兰州国际马拉松赛比赛时间定于6月10日7:30-13:40(比赛用时6小时10分),比赛线路与2017年一致,起终点仍设在甘肃国际会展中心。各项目参赛规模为全程马拉松10000人、半程马拉松8000人、迷你马拉松(约5km)22000人。
今年兰州国际马拉松赛所有项目都将通过网络预报名—抽签(先抽签后付款)的方式决定参赛名额。赛事报名工作3月16日正式启动,3月25日截止,报名期间每日均可在官网http://www.lzmarathon.com进行报名,中签结果将于4月中旬通过赛事官网开放查询。在报名费用方面,国外参赛者每人350元人民币;国内(包含港、澳、台地区)参赛者,全程马拉松项目100元人民币,半程马拉松项目80元人民币,迷你马拉松项目60元人民币。所有参赛者均发给参赛T恤、盛衣包、号码布及参赛指南。
兰马正式迈入双金时代
在2017年12月2日,兰州国际马拉松赛获得国际田联的肯定,两年内连升三级,获封“路跑金标赛事”的称号。在今年1月25日召开的中国马拉松年会上,兰马第六次获得中国田径协会“金牌赛事”称号。自此兰马正式迈入双金时代。
为鼓励跑者挑战自我、永不放弃的精神,兰马组委会推出“百马王子”挑战活动,完成挑战的跑者将获得以下奖励:凡在2018兰马完成第100场马拉松、第50场马拉松赛事的精英跑者,都将获得纯金奖牌一枚;同时,为了鼓励跑者一如既往地支持兰马、继续参加兰马,累积参加并完成10场兰马全程项目的跑者,也将获得镀金奖牌一枚。活动将于2月2日正式启动,报名时间持续到4月30日。跑者可在兰马官网查看参加资格及详细规则。
在发布会上,兰马组委会还与人民网签订了合作协议,标志着2018兰马正式加入“健康中国”系列赛。
今年兰州还将举行八大配套活动
记者了解到,在今年兰马赛事期间,兰州市还将开展八大赛事配套活动,分别是:
(一)“兰马季”系列赛。从3月份开始启动“兰马季”跑步系列赛,开展全民绿跑、全民健步行、五月健康跑、儿童迷你马拉松、全民低碳健步行以及兰马跑团全民健身跑活动,推动全民健身,掀起全城跑步热潮。
(二)兰州马拉松百团挑战赛。邀请国内跑团参加“兰州马拉松百团挑战赛”,颁发跑团排名奖,举办“跑团沙龙”等互动活动,收集跑者故事,形成赛事人文传播点。
(三)“兰马”赛前训练营暨跑者互动会。以兰州本地跑者为基础人群,由知名马拉松教练为跑友们进行马拉松跑步训练知识普及、安全参加马拉松比赛要领讲解,以针对性的赛前培训,提高民众科学训练、安全参赛的意识。
(四)“兰马”体育文化嘉年华活动。从5月份开始,利用一个月时间,围绕马拉松赛道集中开展系列群体活动展演,结合兰州城市特色,融入更多民众元素,重点营造全城欢动、喜迎马拉松的浓厚赛事氛围,打造体育嘉年华。
(五)线上兰州马拉松。为无法参与现场马拉松的跑者提供在线参与兰马的机会,在“兰马”举办当天,按照活动要求,在任何地点,完成全程、半程马拉松,即可获得“兰马”官方授权的完赛纪念奖牌和电子竞赛证书,以此提升赛事的广泛参与度。
(六)摄影大赛。面向广大摄影爱好者和跑者征集优秀摄影作品,以图片影像记录“兰马”的壮观场面,更生动体现运动兰州的时尚魅力。
(七)兰州体育用品博览会。举办第三届兰州体育用品博览会,助力“兰马”和兰州体育产业,带动兰州本土体育产业发展。
(八)赛事公益再延续。通过“梦想1公里”与“拯救瓶子计划”两大公益配套活动,向全社会传播积极向上的正能量,完成兰马“美好生活从跑步开始”的美好愿景。

我要评论