
获批通知截图
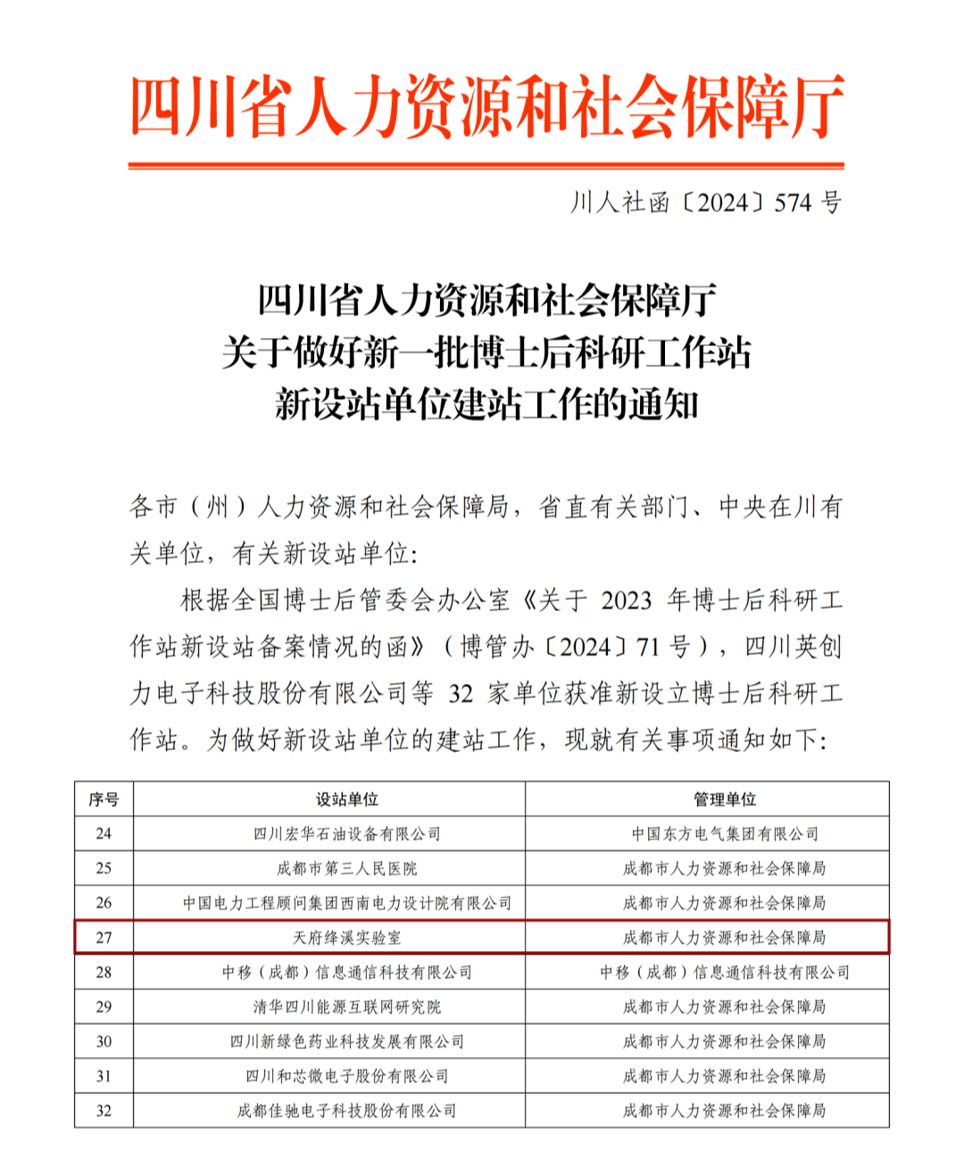
8月7日,记者从成都未来科技城获悉,天府绛溪实验室成功获批设立国家级博士后科研工作站,标志着天府绛溪实验室在高水平科学研究高层次人才培养方面取得了重大突破。
博士后科研工作站是经人力资源和社会保障部、全国博士后管理委员会批准,在从事科学研究和技术开发等单位设立的可以招收和培养博士后的组织,是引育创新人才和提高学术水平的重要工作平台,对吸引集聚博士后人才、提高技术创新、推动成果转化具有重大意义。
自正式筹建以来,成都未来科技城深入贯彻“人才是第一资源”的指示精神,聚焦片区科技创新和产业发展需求,以天府绛溪实验室建设、科技创新项目落地、教育园区办学项目导入等为抓手,大力吸引聚集各类高层次人才,加快建设具有全国影响力的创新人才集聚区。
搭建重大平台
打造吸引科技人才“强磁场”
重大科创平台是集聚高端创新资源的战略支撑,也是引进高层次人才的强大磁场。

天府绛溪实验室
作为成都未来科技城高品质建设的高能级创新平台,天府绛溪实验室自2022年11月23日揭牌投运以来,通过加快搭建梯度式科研人才队伍,健全全职聘用、双聘全职、双聘兼职的人才招引机制,吸引包括院士、领军教授、产业人才、访问学者、海外人才等一流的科技创新人才加入实验室。
当前,天府绛溪实验室不断完善人才战略布局,聚集战略科技人才力量,由郭光灿院士等12位两院院士及9位国内顶尖科学家担任学术委员会成员;以前沿研究中心PI、CO-PI为核心构建战略科技人才中坚力量,打造勇攀科研高峰、敢于创新的科技人才队伍。同时,通过建立先进计算、量子互联网、分布式能源集成及微波与光子集成4个前沿研究中心,加快高层次科研人才引进,已汇聚国家级人才领军的科研人才150位,成为“天府峨眉计划”前置改革项目配额单位、“蓉漂计划”单列指标单位、四川省“科技人才评价综合试点”单位、中国电子学会“电磁空间与泛在互联”学术创新服务基地等。
科创项目聚才
绘制产业人才图谱
人才兴则产业兴、产业兴则区域兴。为引才汇智,成都未来科技城通过“岷山行动”与“中试跨越行动”计划孵化科技创新公司、落地新型研发机构、引育中试熟化平台,引入中国工程院姜文汉院士、中国工程院李克强院士等国内外顶尖人才团队入驻。

卫星互联网与卫星应用产业园
同时,围绕产业链精准布局人才链,成都未来科技城绘制高层次人才图谱,聚焦航空航天、消费电子、人工智能机器人、精密仪器制造和未来产业等重点产业发展,通过招引国星宇航卫星互联网与卫星应用项目、国汽智端车载智能系统产业园项目、凌空天行高超音速飞行器研发生产基地项目等,引入陆川、王博、王毓栋等领军人才,以此聚集一批行业龙头企业、高端人才,促进一批“卡脖子”技术加速突破并进行成果转化,加强创新链和产业链融合发展。
校地合作育才
搭建多元人才引育模式
人才工作既要重“引”,也要重“育”。为持续深化校地合作,推进创新链产业链资金链人才链深度融合,成都未来科技城聚焦“打造国际创新人才成长中心”的特色功能,积极探索开展校地合作人才培养模式。

中国民航飞行学院天府校区
目前,电子科大绛溪园区和中国民航飞行学院天府校区两个重点人才培养项目已相继落地。电子科大绛溪园区已导入创新人才培养基地和研究生创新培养两个合作办学项目,人才培养方向涵盖电子信息、计算机技术和材料工程等11个电子科大优势专业及国际留学预科培训,2024年各类在园培养学生规模预计达2000人左右。中国民航飞行学院天府校区首批1700余名师生已顺利开学入驻,2024年在校学生规模将增长至1万人。
“筑巢引凤”留才
打造高品质宜居宜业之地
高品质城市建设和高品质城市生活是留住人才的首要、先决条件。以塑造“园中建城、城中有园、推窗见绿、出门见园”的公园城市形态为目标,成都未来科技城搭建多品类住房和公共服务设施体系,通过高标准配套设施建设和高水平运营服务保障“聚人兴产”。

人才公寓
目前,成都未来科技城已建成福田、草池罗家、玉成街邻、玉成三益等社区工程6个,社区综合体4个,中小学及幼儿园7所,超130万平方米社区工程达到交付标准,构建起包括“高速、高铁、地铁”为支撑的“内联外畅”交通网络,应用性科创区人才社区、人才公寓、福田TOD等高品质住宅和商业项目已全面开工,打造形成开放活力“15分钟社区生活圈”。
随着城市功能的不断完善,城市承载力、人才吸引力和产业集聚力不断增强,各类人才集群正在成都未来科技城落地生根、开花结果。
文字:孔维睿
图片由成都未来科技城提供
编辑:李艺萱









